Self-Hosting Dify with PG, PGVector, and Pigsty
Dify is an open-source LLM app development platform. This article explains how to self-host Dify using Pigsty.

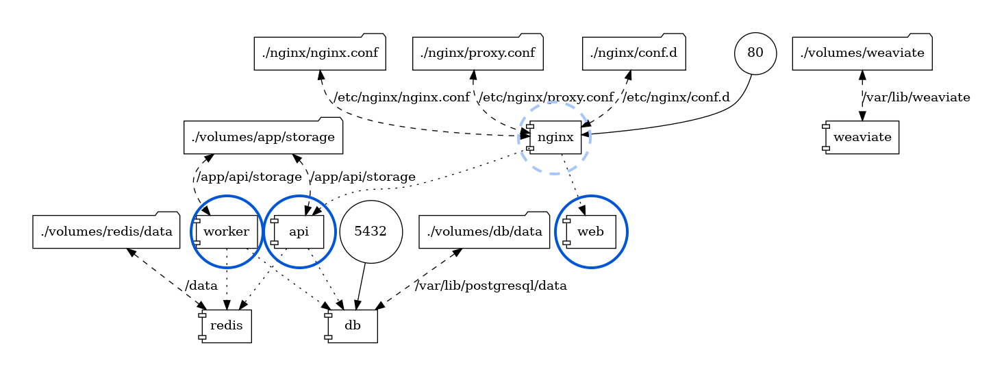
Dify is an open-source LLM app development platform. This article explains how to self-host Dify using Pigsty. Read more